周报 | 最新监管动态

时间:2018-08-21 11:55

监管新规

1、银保监会76号文:不盲目抽贷断贷 地方政府平台合理融资需求满足

中国银保监会办公厅发布《关于进一步做好信贷工作提升服务实体经济质效的通知》,为2018年的第76号文。《通知》要求:对符合授信条件但遇到暂时经营困难的企业,要继续予以资金支持,不应盲目抽贷、断贷。按照市场化原则满足融资平台公司的合理融资需求,对必要的在建项目要避免资金断供、工程烂尾。

互金动态

1、108条网贷问题清单出炉

8月17日,关于P2P网络借贷风险专项整治工作领导小组办公室发布《关于开展P2P网络借贷机构合规检查工作的通知》以及《网络借贷信息中介机构合规检查问题清单》。据悉,上述清单涉及108项,本次合规检查要求在2018年12月底前完成。

2、P2P合规认定后需接入互金协会系统运行半年

8月17日,新经济e线从接近监管的权威人士处独家获悉,在今年年底完成统一检查后,监管部门会筛出一批比较合规的网贷平台,接入中国互联网金融协会的信披、登记系统,运行半年之后再行备案。“因此,最终行业整体的备案时间估计要到2019年底。”

3、银保监会拟规定责任险不得承保网贷信用风险

8月16日,从业内获悉,为规范责任保险经营行为,银保监会正酝酿出台相关规范性文件,拟规定不得以责任保险形式承保以借贷合同为基础的信用风险。

政策解读

日前,银保监会在其官网发布了《关于进一步做好信贷工作提升服务实体经济质效的通知》。

通知表示,在坚决打好防范化解金融风险攻坚战的同时,要提升金融服务实体经济质效,实现金融与实体经济良性循环。

该通知主要分为8条,对疏通货币政策传导机制,满足实体经济有效融资需求;积极发展消费金融,增强消费对经济的拉动作用;盘活存量资产,提高资金使用效率等方面明确了具体的规范和要求。

以下为通知全文:

各银监局,各保监局,各政策性银行、大型银行、股份制银行,邮储银行,金融资产管理公司,各保险集团(控股)公司、保险公司、保险资产管理公司、保险专业中介机构:

为深入贯彻党中央、国务院决策部署,把防范化解金融风险和服务实体经济更好结合起来,在坚决打好防范化解金融风险攻坚战的同时,必须着力疏通货币信贷传导机制,提升金融服务实体经济质效,推动稳就业、稳金融、稳外贸、稳外资、稳投资、稳预期,实现金融与实体经济良性循环。现就有关要求通知如下:

一、进一步疏通货币政策传导机制,满足实体经济有效融资需求。根据企业生产、建设、销售的周期和行业特征,合理确定贷款期限、还款方式,适当提高中长期贷款比例,合理确定考核指标,避免贷款在同一时间特别是月末、季末集中到期而引发企业资金紧张。对符合授信条件但遇到暂时经营困难的企业,要继续予以资金支持,不应盲目抽贷、断贷。对成长型先进制造业企业,要丰富合格押品种类,创新担保和融资方式,合理确定抵质押率,在资金供给、贷款利率方面给予适当倾斜。

二、大力发展普惠强化小微企业、“三农”、民营企业等领域金融服务。充分利用当前市场流动性宽裕、银行业和保险业盈利稳定等有利条件,坚持“保本微利”原则,加大对小微企业、“三农”、扶贫和民营企业等领域的资金支持,降低融资成本。对于流动资金贷款到期后仍有融资需求的小微企业,要提前开展贷款调查与评审,符合标准和条件的,依照程序办理续贷,缩短资金接续间隔,降低贷款周转成本。对于主业突出、公司治理良好、负债率较低、风控能力较强的龙头民营企业,要进一步加大融资支持,充分发挥其行业带动作用,稳定上下游企业生产经营。鼓励信托公司开展慈善信托业务,加大对扶贫、教育、留守儿童等领域的支持。

三、支持基础设施领域补短板,推动有效投资稳定增长。在不增加地方政府隐性债务的前提下,加大对资本金到位、运作规范的基础设施补短板项目的信贷投放。保险资金要发挥长期投资优势,通过债权、股权、股债结合、基金等多种形式,积极服务国家重大战略、重点工程和重要项目。积极配合地方政府对在建基础设施项目的建设情况和融资需求进行调查分析,按照市场化原则满足融资平台公司的合理融资需求,对必要的在建项目要避免资金断供、工程烂尾。

四、积极发展消费金融,增强消费对经济的拉动作用。适应多样化多层次消费需求,提供和改进差异化金融产品与服务。支持发展消费信贷,满足人民群众日益增长的美好生活需要。创新金融服务方式,积极满足旅游、教育、文化、健康、养老等升级型消费的金融需求。

五、做好进出口企业金融服务,发挥金融在稳外贸中的积极作用。联合地方政府、行业协会调查摸底出口导向型企业情况,对受国际市场冲击较大、遇到暂时困难但仍有发展前景的重点优质企业,在资金安排上予以适当倾斜。加强与外贸企业、信用保险机构、融资担保机构和地方政府的合作,扩大出口信用保险保单和出口退税账户质押融资。统筹境内外金融资源,发挥合力,满足进出口企业跨市场金融服务需求。

六、盘活存量资产,提高资金使用效率。加快推动“僵尸企业”出清,释放转移沉淀在限控领域和低效项目的存量资金,腾出信贷空间,投向支持类领域和项目。积极运用资产证券化、信贷资产转让等方式,盘活存量资产,提高资金配置和使用效率。充分利用拨备充足的有利条件,在严格资产分类基础上,综合运用核销、现金清收、批量转让等方式,加大不良贷款处置力度,严禁隐匿隐瞒不良贷款,严查不良资产虚假出表、虚假转让等违规行为。鼓励商业银行、金融资产投资公司、金融资产管理公司、信托公司、保险机构等积极参与市场化法治化债转股,推动已签约项目尽快落地。

七、有效运用保险资金,切实发挥风险管理和保障功能。深化保险资金运用在投资范围、比例、偿付能力等方面的改革,进一步缩短投资链条,降低投资成本,提高投资效率。发挥保险业风险管理和保障功能,不断丰富财产保险、人身保险等产品和业务模式,改进保险服务,稳定企业和居民财务预期。

八、规范经营行为,严禁附加不合理贷款条件。规范贷款行为,严格按照标准和程序进行贷前调查、贷时审查、贷后检查。一律不得协商约定或强制设定条款进行贷款返存,一律不得在发放贷款时捆绑或搭售理财、基金、保险等其他金融产品。严禁将贷款发放和管理等核心职能外包,严禁银行员工内外勾结,违规通过中介发放贷款或参与过桥贷款。

九、深化体制机制改革,加强服务实体经济能力建设。大力开展调查研究,坚持“知悉客户”原则,根据实体经济需要开发金融产品,提供个性化金融服务,实现金融资源精准投入。进一步完善内部激励约束,优化绩效考核体系,建立容错纠错机制,落实尽职免责要求,激发员工做好金融服务特别是普惠金融服务的能动性。充分利用现代科技手段,构建线上线下综合服务渠道,提高信贷审批和金融效率。

2018年8月17日

 

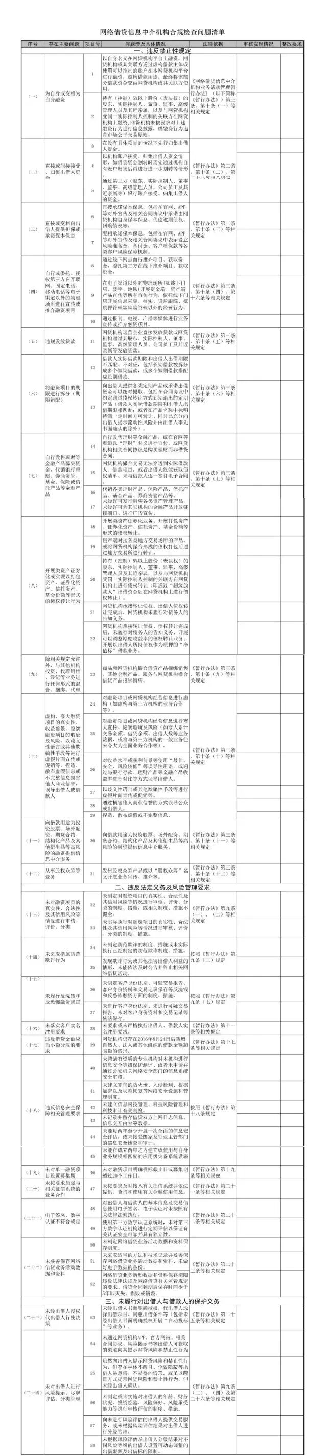
108条《P2P平台合规检查问题清单》

8月17日,全国P2P网络借贷风险专项整治工作领导小组办公室向各省市网贷整治办下发了《关于开展 P2P 网络借贷机构合规检查工作的通知》(简称“网贷108条”),通知包含《P2P合规检查问题清单》(以下简称“问题清单”)。

据问题清单,此次主要从六大方面对P2P平台作出相关要求,分别为:

1.违反禁止性规定;

2.违反法定义务及风险管理要求;

3.未履行对出借人与借款人的保护义务;

4.违反信息披露相关要求;

5.违反重点领域相关监管要求;

6.其他违法有关法律法规、监管规定的情形。

另外,本次监管对平台的规模的要求也有所变化,要求规模总量较2017年6月增长幅度较大;同时,未建立客户投诉处理制度、未落实相关监管要求等事项也列入整改要求。

问题清单全文具体如下: